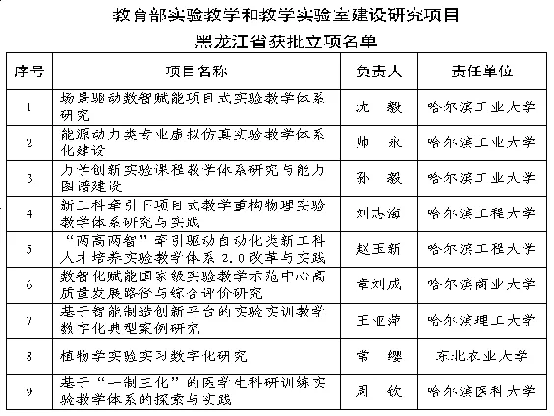
近日,教育部发布了《关于公布实验教学和教学实验室建设研究项目立项名单的通知》(教高司函〔2024〕6号),全国高校仅234个项目获批,永利官网教务处组织遴选推荐的机械动力工程学院王亚萍教授主持的“基于智能制造创新平台的实验实训教学数字化典型案例研究”项目成功获准立项,黑龙江省有6所高校的9个项目获批(其中省属院校仅4项)。该项目是教育部面向实验教学和实验室建设开展的立项,是国内本科实践、实验教学领域最高级别的教研项目。


实验教学和教学实验室建设研究项目主要围绕实验教学和教学实验室建设,开展深入研究。面向教育强国建设,突出学科交叉、产教融合、科教融汇、数字赋能,旨在推动高校充分发挥实验室提升学生科学精神、实践能力和创新意识的重要阵地作用,深入开展实验教学和教学实验室建设研究,推动实验教学改革,推动学校人才培养从“学知识”向“强能力”转变,为建设适应新时代人才培养需求的新型实验教学体系提供有力支撑。
王亚萍教授主持的项目面向“新工科”建设和工程教育认证的需求,以服务地方经济发展为人才培养目标,以立德树人为根本任务,靶向审核评估对应用型人才培养的要求,围绕产业实际需求和机械工程专业特色,秉承“新工科”教育改革方向,立足于智能制造车间的零件加工单元,以先进加工和智能制造的数控加工技术、检测技术和智能设计等技术为核心,建立实验实训教学知识图谱,实现智能制造相关技术及理论与实践教学深度融合,构建基于智能制造实验实训平台的数字化教学案例,重构人才知识体系,推进信息技术与实验教学深度融合,实现数字赋能实验与实践教学。通过深化产教融合、数智赋能,不断探索教学模式改革,推动专业建设与课程建设的优化升级,全面助力提升学校的“新工科”人才培养质量。”


永利官网坚持“育人为本、特色立身、科教融合、装备报国”的办学理念,高度重视实践实验育人工作,以培养学生实践能力和创新精神为目标,相继取得多项突破:学校现有国家级实验教学示范中心3个、省级实验教学示范中心4个、省级虚拟仿真实验教学中心1个;获批虚拟仿真国家级一流课程5门、省级25门,社会实践类国家级一流课程1门、省级3门。学校将以此次立项为契机,结合审核评估工作,紧紧抓住人才培养能力核心点,持续推进永利官网实践实验教学改革,推动学校积极构建自觉、自省、自律、自查、自纠的大学质量文化,以高水平实践实验教学体系助力学校人才培养质量提升。