为了引导和激励学生弘扬时代精神,把握时代脉搏,通过开展广泛的社会实践、深刻的社会观察,将所学知识与经济社会发展紧密结合,提高创新、创意、创造、创业的意识和能力,经济与管理学院团委特邀杨彩霞老师给学院学生进行“挑战杯”中国大学生创业计划竞赛赛前培训,希望同学们能够挑战自我,敢闯会创。
首先,杨老师对比赛整体的意义与价值进行概述,建议参赛选手不应该是为了比赛而比赛,而是应该在经过深思熟虑之后选择有价值和有能力的比赛;也提醒选手们应该以项目为核心开展创新实践,进行复盘反思,不断迭代创新与实践,才能一箭多雕。
其次,杨老师围绕“挑战杯”中国大学生创业计划大赛的四个方面的内容展开讲述:一、竞赛章程及标准;二、好的项目来源;三、创业计划书撰写;四、项目如何打磨提升。
一、竞赛章程及标准
杨老师对竞赛章程进行了简单的讲解并从评委的角度对大赛评审细则进行全方位分析,在创业大赛评审规则中,社会意识、实践过程、创新意义、发展前景及团队协作分别占比25%、25%、25%、15%及10%,这也要求参赛选手在准备比赛的过程中,以上各方面均要考虑在内,并进行一定侧重。
二、好的项目来源
选择一个好的题目就成功了一半,因此选题对于我们来说是至关重要的。杨老师简单讲述了挑战杯项目的五个组别,并指出实践观察是非常关键的内容,结合实践观察,选手们可以了解到社会的需求。同时,杨老师也指出一个好的项目还要具有高度、广度以及深度,才能更具有竞争力。
杨彩霞老师为让准备参赛的选手们更真实的感受各方面的应用,还列举了科技创新和未来产业——数字经济、双碳政策,说明要有创新意识才能写出好的创业计划书。
三、创业/商业计划书撰写
杨老师围绕商业计划书的核心要素、商业计划书的内容和逻辑、项目路演准备三个方面进行讲述。
(1)核心要素
杨老师指出核心要素包含四个内容:想要解决的问题、如何解决问题、谁来解决问题以及涉及解决问题的方案如何能够快速的落地和验证。
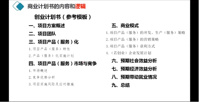
(2)内容和逻辑
杨老师对模板的九个方面进行讲解。
(3)项目路演
杨老师讲述了PPT的基本结构:项目概述、商业模式、核心优势、业绩预测以及核心团队五个方面。
四.项目如何打磨提升。
杨老师向选手们讲述了项目打磨的理念、项目打磨理论和项目打磨方法三个方面。
(1)项目打磨理念:回归教育本质、以学生为中心、聚焦评委视角。
(2)项目打磨理论:创业过程是商机、资源和团队三要素匹配和平衡的结果。
(3)项目打磨方法:精益创业方法和商业模式画布两个方法。
最后老师以一个贴近大学生身边的代取快递的例子进行剖析,也告诉大家不完美的开始,胜过完美的等待,大学生们应该抓住机会,迎接挑战,乘得长风 破万里浪。“希君生羽翼,一化北溟鱼!”“挑战杯”中国大学生创业竞赛等你来挑战,希望和你一起去创新。

杨彩霞老师进行线上培训

培训PPT1

培训PPT2

培训PPT3

培训PPT4

培训PPT5

培训PPT6

培训PPT7

培训PPT8