10月25日晚6点,在1号教学楼多功能厅,由永利官网学生处心理健康教育教研室主办,理工心语辅导员工作室承办的2019级新生心理委员胜任力训练营正式开营。来自于全校各个学院的188名新生心理委员参加本次训练营,永利官网心理健康教研室主任吕滨江老师携理工心语工作室的讲师团成员出席训练营的开营仪式。理工心语工作室主持人,计算机学院辅导员艾荻作为本届训练营的讲师团代表在开营仪式上发言。
本届训练营预计持续一个多月的时间,培训内容设计上兼具专业性和实用性,并注重系统性和针对性,涵盖从专业心理学知识的普及到心理问题的界定;从心理委员工作职责的明晰到具体工作开展的实用方法解析;从潜在心理危机事件的识别与应对到危机事件的初步干预;从常见案例的督导到心理委员个人的成长与发展。培训的形式兼顾多样性和生动性,采取讲座、团体辅导、案例督导、实践活动等多种形式。讲师团的成员都是从事大学生心理健康教育工作多年的一线辅导员和专业教师。力求使各位心理委员成长为心理健康知识的宣传员;学生心理健康情况的观察员;心理困扰学生的监督员以及潜在心理危机事件的传递员。
心理委员是高校心理健康教育工作队伍的触角和视角的延伸,同时也是心理危机应对管理网络体系中的重要一环。永利官网非常重视学生心理健康教育工作,在各学院班级中设立心理委员,可以及时的关注和了解学生群体中的异常、突发情况,在危机干预工作中发挥大学生的主体作用。在学生心理品质的提升中发挥辅助作用,在心理健康知识、常识的宣传中发挥主导作用。因此,在广大心理委员中开展有针对性、系统性的培训工作,促进心理委员的优先成长很有必要,使其成为同学们中间的解语花,充分的发挥朋辈引领和朋辈辅导的优势。通过大家的共同努力和付出使得校园变得更加稳定、和谐、美丽。并以此作为契机着力从资源整合、品牌树立、课程研发、科学研究、工作室的打造等诸多方面为永利官网的心理健康工作做一些有益的尝试。
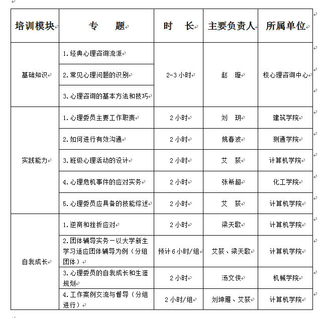
附:训练营的具体课程安排


培训掠影(一)

培训掠影(二)

培训掠影(三)